
证监会一纸批复,这家陷入治理乱局的公募基金公司迎来了国有资本的全面接管与彻底重塑。
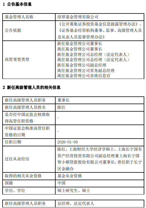
近日,淳厚基金管理有限公司一次性发布了多条重磅公告,控股股东变更为上海长宁国有资产经营投资有限公司,持股比例达到58.80%。同时,公司董事长、总经理等核心高管集体更换,新任董事长陈红、总经理左季庆已于2026年1月9日正式履职。
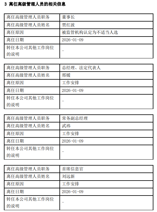
具体来看 ,董事长贾红波被监管机构认定为不适当人选离任,总经理、法定代表人邢媛因工作安排离任,常务副总经理武祎、首席信息官刘远新离任,新任陈红为董事长,新任左季庆为总经理、法定代表人,新任申梦玉为副总经理。
股权易主:长宁国资受让淳厚基金5880万元人民币出资,占注册资本比例58.80%
中国证监会1月9日正式批复,核准上海长宁国有资产经营投资有限公司成为淳厚基金主要股东及实际控制人。
根据批复,长宁国资受让淳厚基金5880万元人民币出资,占注册资本比例58.80%。变更完成后,长宁国资成为淳厚基金的绝对控股股东。变更后的本公司股权结构如下:
证监会要求公司及各股东按规定及时办理工商变更登记等相关事宜,完善公司治理结构,维护公司及基金份额持有人的合法权益。
高管洗牌:贾红波、邢媛离任 “陈红+左季庆”搭档上任
与股权变更同步进行的是管理层全面换血。根据淳厚基金发布的公告,新任董事长陈红具有丰富的国资管理经验,曾任上海长宁国有资产经营投资有限公司副总经理兼上海长宁国智小额贷款股份有限公司董事长。
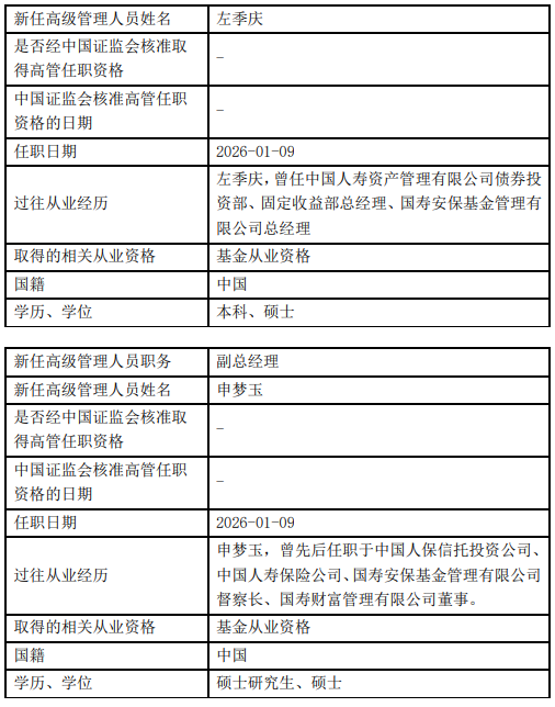
新任总经理左季庆来自大型保险资管机构,曾任中国人寿资产管理有限公司债券投资部、固定收益部总经理、国寿安保基金管理有限公司总经理。
新任副总经理申梦玉同样具有保险和基金行业背景,曾任职于中国人保信托投资公司、中国人寿保险公司等国字号金融机构。
离任高管方面,原董事长贾红波因“被监管机构认定为不适当人选”离任,原总经理邢媛、常务副总经理武祎、首席信息官刘远新均因“工作安排”离任
履新后的淳厚基金新管理层提出了“专业重塑、信任再造”的发展理念
淳厚基金管理有限公司(Purekind Fund Management Co.,Ltd)成立于2018年11月3日,注册地位于中国上海,注册资本为1亿元人民币。截止2025年底,资产管理规模199.12亿元。履新后的淳厚基金新管理层提出了“专业重塑、信任再造”的发展理念。公司发布《致全体投资人的一封信》,承诺“无论股东结构如何优化,管理层如何迭代,以客户为中心、将持有人利益置于首位的经营理念永不改变”。
以新任董事长陈红和新任总经理左季庆为核心的新管理层,均拥有丰富的资管行业经验与卓越的过往业绩。新管理团队表示将聚焦三方面工作:持续提升投研核心能力,深化研究,追求长期稳健的超额收益;全面优化客户服务体验,提供更及时、透明、贴心的陪伴;扎实推进数字化转型,以科技赋能投资管理与运营效率。
一位接近公司的人士透露,新管理层首要任务是稳定团队、重建信心,确保基金投资运作不受影响。公司强调将“确保投资团队稳定延续,确保运作机制独立专业”。
公司最新发布的公告显示,股权变更已完成相关程序,新管理团队已全面接手工作。
行业观察人士认为,此次变更可能成为“个人系”公募基金治理困局的破题样本。随着国资股东入驻,这家成立七年、曾陷入治理危机的基金公司正迎来真正的“成人礼”。
海量资讯、精准解读,尽在新浪财经APP
责任编辑:公司观察
长富配资提示:文章来自网络,不代表本站观点。